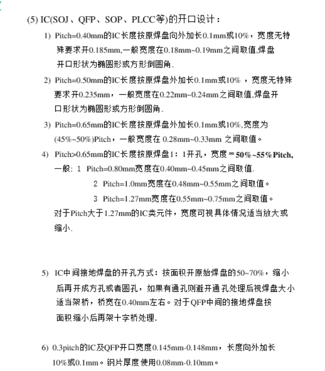
SMT-网板开孔基准
- 2022-06-15 10:24:00
- 青岛smt贴片加工,pcba代加工 转贴
- 3653
联系我们
| 联系人: | 张经理 |
|---|---|
| 电话: | 157 6398 8890 |
| 传真: | 0532-87961015 |
| Email: | kerongda_tech@163.com |
| 微信: | 18006481509 |
| 地址: | 山东省青岛市城阳区夏庄街道银河路368号 |


